年末調整の書類が配られる時期になった。申告漏れがないよう特に気を付けるべきことは何か。ファイナンシャルプランナーの井戸美枝さんは「『所得金額調整控除』は、2020年分から導入されたこともあり、見落としている人も多いかもしれない」という――。
いまさら聞けない「年末調整」の基本
あらためて、年末調整とはどういったものなのでしょうか。
実は、毎月の給与から天引きされている税は「仮の税額」です。たとえば、ボーナスは5カ月分、給与は1年間を通して変動がないものとして、計算されています。
しかし実際には、残業による時間外手当の発生など、月によって給与は違いますよね。ボーナスも会社の業績によって変わります。
加えて、この「仮の税額」には「配偶者控除」や「生命保険料控除」といった控除が正確に反映されていません。
そこで、年末に、実際の給与や各種の控除を反映させ、本来の納税額を算出します。そして、天引きした分との差額を「還付」または「徴収」します。これが年末調整です。
本来支払う税額より、天引きされた額のほうが多ければ、差額分が戻ってきます。差額分は、12月のお給料に上乗せする会社が多いですね。
反対に、天引きされた税額が、正確な所得税額より少なかった場合は、12月のお給料から差額を徴収されます。たとえば、1年の途中で家族構成が変わり扶養家族が減った、といったケースでは税を徴収される可能性もあります。
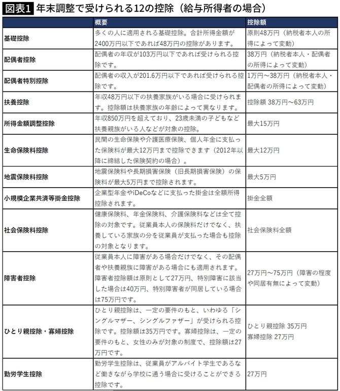
年末調整で可能な所得控除は12種類
ボーナスや時間外手当など、1年間の給与に関する計算は会社側が行います。
私たちが行うのは、会社側に各種の控除の申請をすること。家族の構成やその年収、保険加入の有無といった情報を勤め先は知り得ませんので、年末調整の書類に記入して提出します。
よって、私たちは自分が適用される控除を知っておく必要があります。
年末調整では、15種類ある所得控除のうち12種類を申請することができます。これらの中から、見落としやすい控除を4つご紹介しましょう。


