人気記事
ビジネス
マネー
政治・経済
キャリア
ライフ
社会
会員限定
動画
検索
ログイン
会員登録
ログアウト
マイページ
#書籍抜粋
#コミック
#朝ドラ
#日本史
#健康
#インドネシア
#中学受験
#国際経済
ドラッグストアのレシートは絶対に捨ててはいけない…「確定申告でお金が戻ってくるサラリーマン」の条件
※写真はイメージです
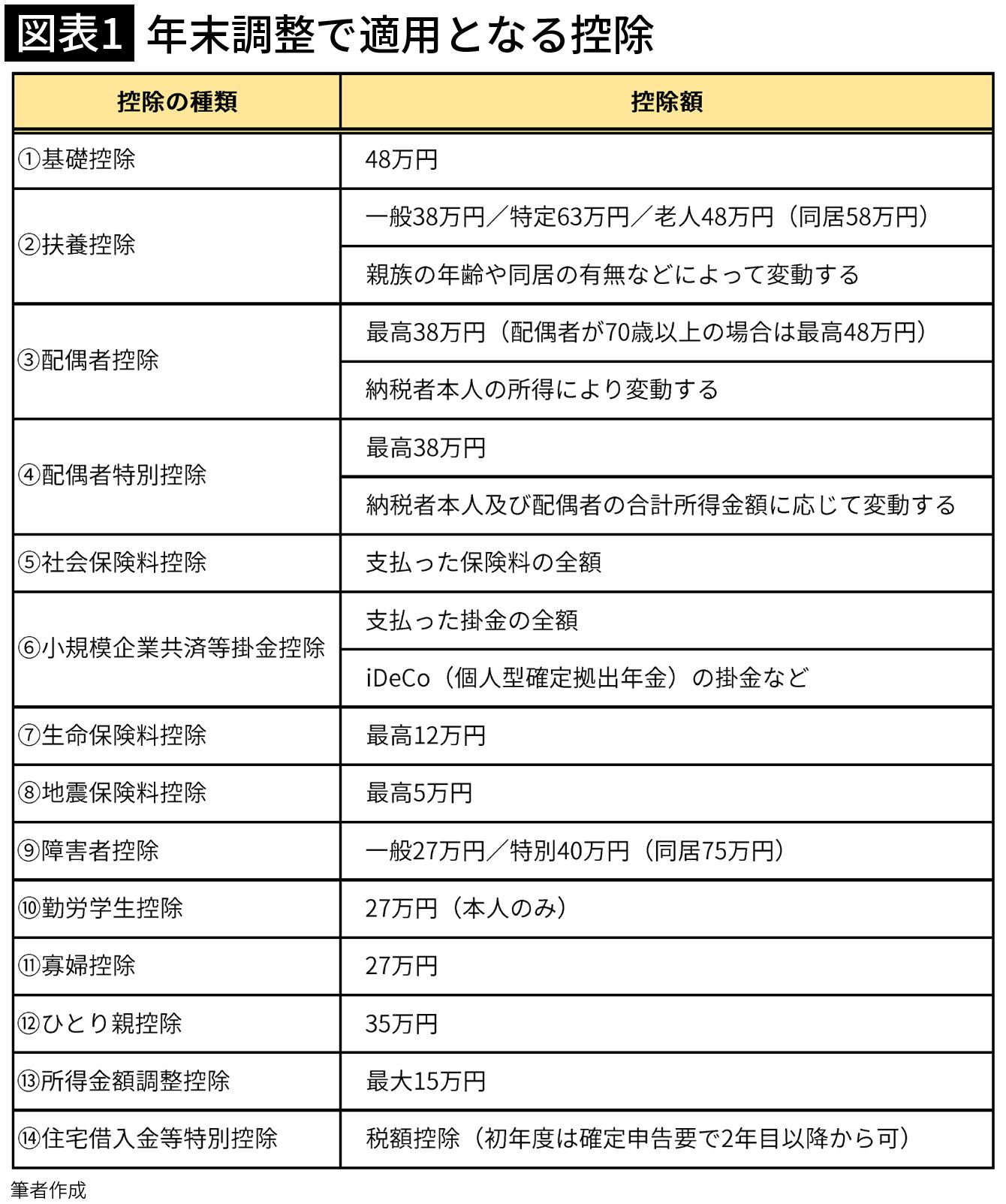
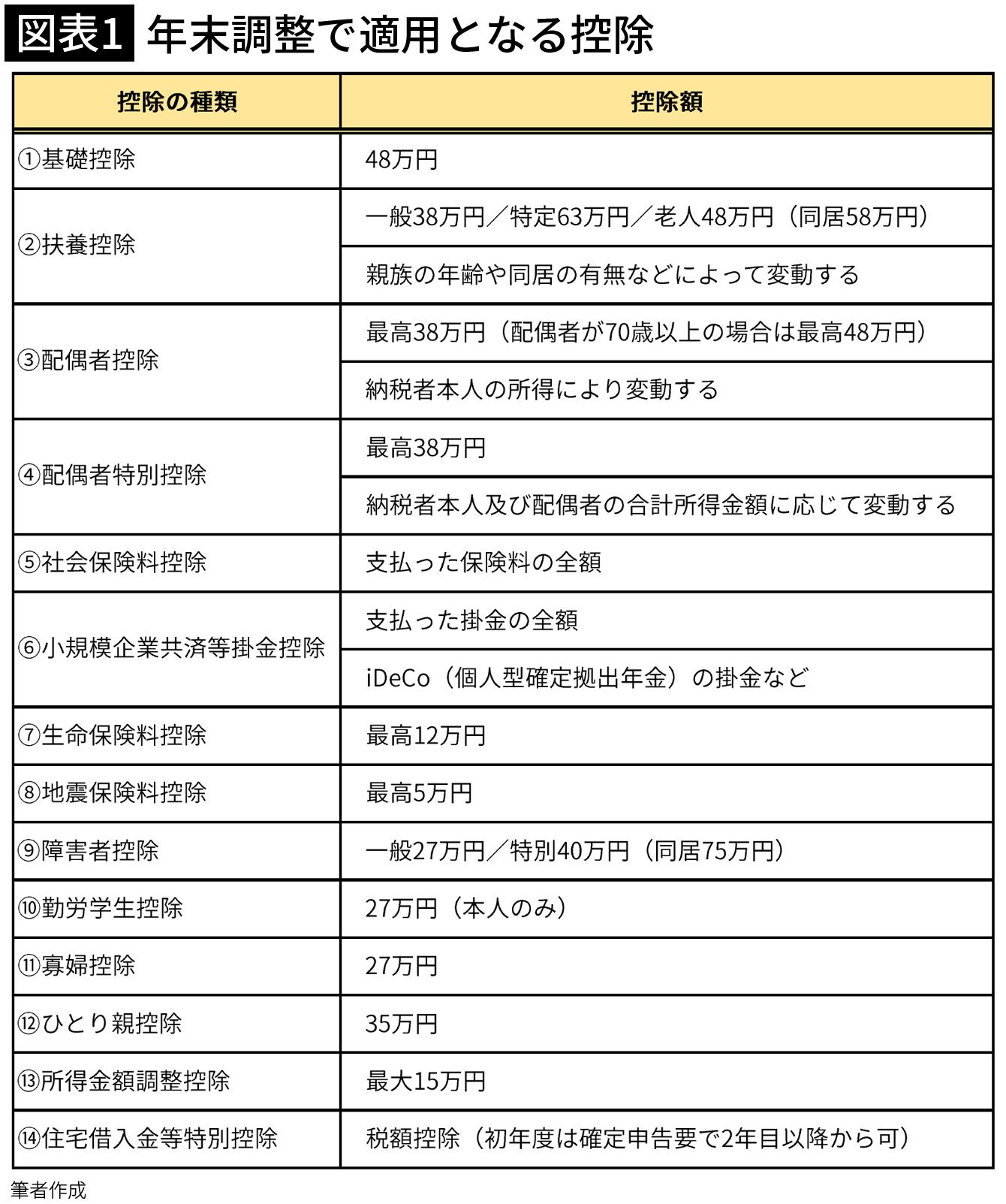
国税庁の資料
を基に筆者作成
セルフメディケーション税制の識別マーク(出所=
一般社団法人 日本OTC医薬品情報研究会
)
この写真の記事を読む
あわせて読みたい
この記事の読者に人気の記事
【成城学園前・累計販売数60万本!】1965年の創業以来愛され続ける、成城を代表するおやつ 『成城アルプス』の「モカロール」
トップページへ
わが子の人生を「小6がピーク」にしてはいけない…中学受験で「幸せになる子」と「不幸になる子」の決定的な違い
トップページへ
TOEIC900点超えなのに言葉が出ない…そんな私がペラペラになった「暗記ナシでボキャブラリーが倍増する」方法
トップページへ