人気記事
ビジネス
マネー
政治・経済
キャリア
ライフ
社会
会員限定
動画
検索
ログイン
会員登録
ログアウト
マイページ
#書籍抜粋
#日本史
#健康
#コミック
#中学受験
#ファッション
#再配信
#皇室
ドラッグストアのレシートは絶対に捨ててはいけない…「確定申告でお金が戻ってくるサラリーマン」の条件
※写真はイメージです
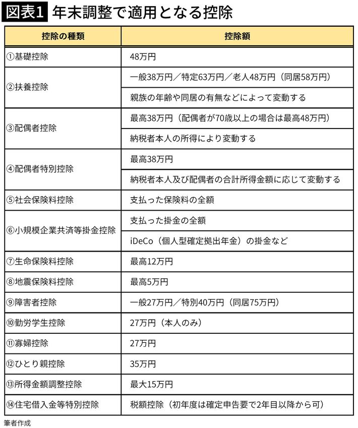
国税庁の資料
を基に筆者作成
セルフメディケーション税制の識別マーク(出所=
一般社団法人 日本OTC医薬品情報研究会
)
この写真の記事を読む
あわせて読みたい
この記事の読者に人気の記事
【dancyu食堂】もちっと香ばしい麺が主役!半年以上かけて開発した"普通で最高においしい"オリジナル焼きそばが祭でデビュー
トップページへ
夏ジャケットこそ生地と仕立てで選ぶ。REDA ACTIVE採用、品よく軽やかな麻布エアジャケットはその一つの最適解
トップページへ
富裕層の領収書1000万枚が示す、富が続く人に共通する「お金の使い方」とは
トップページへ