人気記事
ビジネス
マネー
政治・経済
キャリア
ライフ
社会
会員限定
動画
検索
ログイン
会員登録
ログアウト
マイページ
#書籍抜粋
#コミック
#健康
#日本史
#中国
#朝ドラ
#中学受験
#ファッション
65歳を過ぎたらダイエットはしなくていい…リハビリ専門医が「とにかく食べることが大切」と訴えるワケ
フレイルの評価(出所=『
「80歳の壁」を超える食事術
』)
※写真はイメージです
※写真はイメージです
指輪っかテスト(サルコペニアの簡易指標)(出所=『
「80歳の壁」を超える食事術
』)
吉村芳弘『「80歳の壁」を超える食事術』(幻冬舎新書)
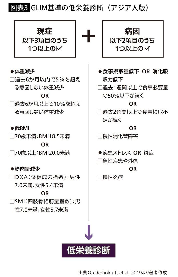
GLIM基準の低栄養診断(アジア人版)(出所=『
「80歳の壁」を超える食事術
』)
この写真の記事を読む
あわせて読みたい
この記事の読者に人気の記事
【dancyu食堂】もちっと香ばしい麺が主役!半年以上かけて開発した"普通で最高においしい"オリジナル焼きそばが祭でデビュー
トップページへ
TOEIC900点超えなのに言葉が出ない…そんな私がペラペラになった「暗記ナシでボキャブラリーが倍増する」方法
トップページへ
SAPIX入塾のために"行列"ができる…「小4から通塾ではもう遅い」東京の異常な中学受験戦争の実態
トップページへ