人気記事
ビジネス
マネー
政治・経済
キャリア
ライフ
社会
会員限定
動画
検索
ログイン
会員登録
ログアウト
マイページ
#書籍抜粋
#コミック
#健康
#インタビュー
#日本史
#再配信
#朝ドラ
#書籍抜粋
日大教員たちが訴える「大学本部の腐敗」
提訴のため東京地裁を訪れた日大の非常勤講師たち(撮影=田中圭太郎)
提訴後、会見する非常勤講師たち。左から原告団団長の真砂久晃さん、井上悦男さん、首都圏大学非常勤講師組合の松村比奈子委員長(撮影=田中圭太郎)
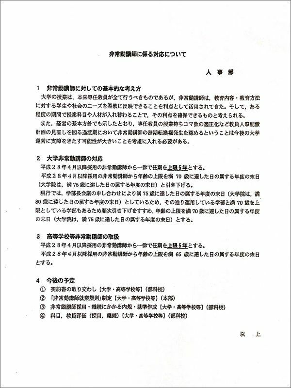
2015年11月に日大理事会で決定した文書「非常勤講師に係る対応について」
2015年7月に学内に通達された文書「教学に関する全学的な基本方針」
三軒茶屋キャンパスの非常勤講師にあてられた「説明会開催」のお知らせ。「事務局長事務取扱」として田中理事長の名前が書かれている。
この写真の記事を読む
あわせて読みたい
この記事の読者に人気の記事
なぜ吉野家で女子高生が宿題をするまでになったか…現会長が真っ先に変えたトイレにある意外なアイテム
トップページへ
【成城学園前・累計販売数60万本!】1965年の創業以来愛され続ける、成城を代表するおやつ 『成城アルプス』の「モカロール」
トップページへ
創造力・芸術センスを伸ばす「感動体験」の効用
なぜ幼児期から「本物」に触れるのが大事なのか? 子どもの脳を本気にさせる「本物体験」の効用
トップページへ