医療制度を支える大原則
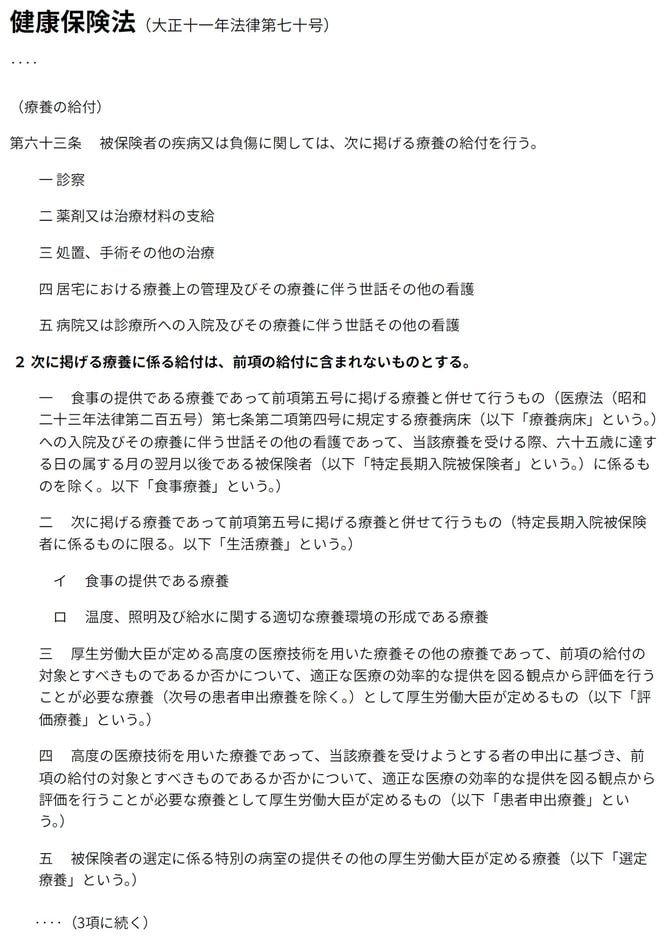
健康保険法の第六十三条とは、療養の給付について規定している条文です。
わが国の健康保険制度では、被保険者の疾病や負傷にかかる療養(診察・薬剤・処置・手術・看護など)の給付は、金銭ではなく、医療サービスそのものを提供する「現物給付」が原則となっています。
この原則のもとでは、保険診療と保険のきかない自費診療を併用すると、本来なら保険がきくはずの部分も含めて全額自己負担(10割負担)というペナルティが課されます。これがいわゆる「混合診療の禁止」といわれるものです。
この条項の第二項では、例外的に保険診療との併用が認められる項目、すなわち「混合診療禁止の例外規定(保険外併用療養費)」を定めています。
たとえば、入院中の食事代や差額ベッド代(選定療養)、あるいは未承認薬などのうち有効性を評価中のもの(評価療養・先進医療など)が該当します。
例外に指定されたものにかぎっては、同一の診療行為のなかで自費負担を組み合わせることが「適法」となるのです。
今回、政府は「OTC類似薬に一定の自己負担を課す」という政策を実行するにあたり、この第二項に新たな一号をくわえることで、「混合診療の例外」をふやす改定をおこなおうとしているわけです。
法文に埋め込まれた“不可解な一文”
そこで問題となるのが、先に示した法文の一部不可解な文言です。
「代替性が特に高い薬剤を用いた療養その他の適正な医療」、この部分です。
「代替性が特に高い薬剤」というのは、OTC類似薬を指すものとわかります。
しかしこのOTC類似薬を指す文言には、「を用いた療養その他の適正な医療」という文言がくっつけられているのです。
今回の改正では、OTC類似薬の薬剤費にかんすることだけを「例外規定」とするものだと私はてっきり思っていました。
ところがこの文言が接続されることで、「厚生労働大臣が定める」「保険給付の対象としないものとする療養」の範囲は一気に拡大してしまうのです。
いや、拡大どころの話ではありません。
OTC類似薬の薬剤費はもちろんのこと、この対象薬剤をもちいた一連の医療における他の医療行為(診察・検査など)、さらに「その他の適正な医療」となると、これはもうあらゆる医療行為が保険給付の対象からはずされる可能性があるということになります。

