PRESIDENT Online(プレジデントオンライン)
  • 人気記事
  • ビジネス
  • マネー
  • 政治・経済
  • キャリア
  • ライフ
  • 社会
  • 会員限定
  • 動画
検索
マイページマイページ
  • #書籍抜粋
  • #健康
  • #コミック
  • #日本史
  • #中学受験
  • #皇室
  • #再配信
  • #ファッション
現役医師「このままでは国民皆保険が崩壊する」…高市政権がこっそり進めている「医療制度改革」の黒い目的
※写真はイメージです
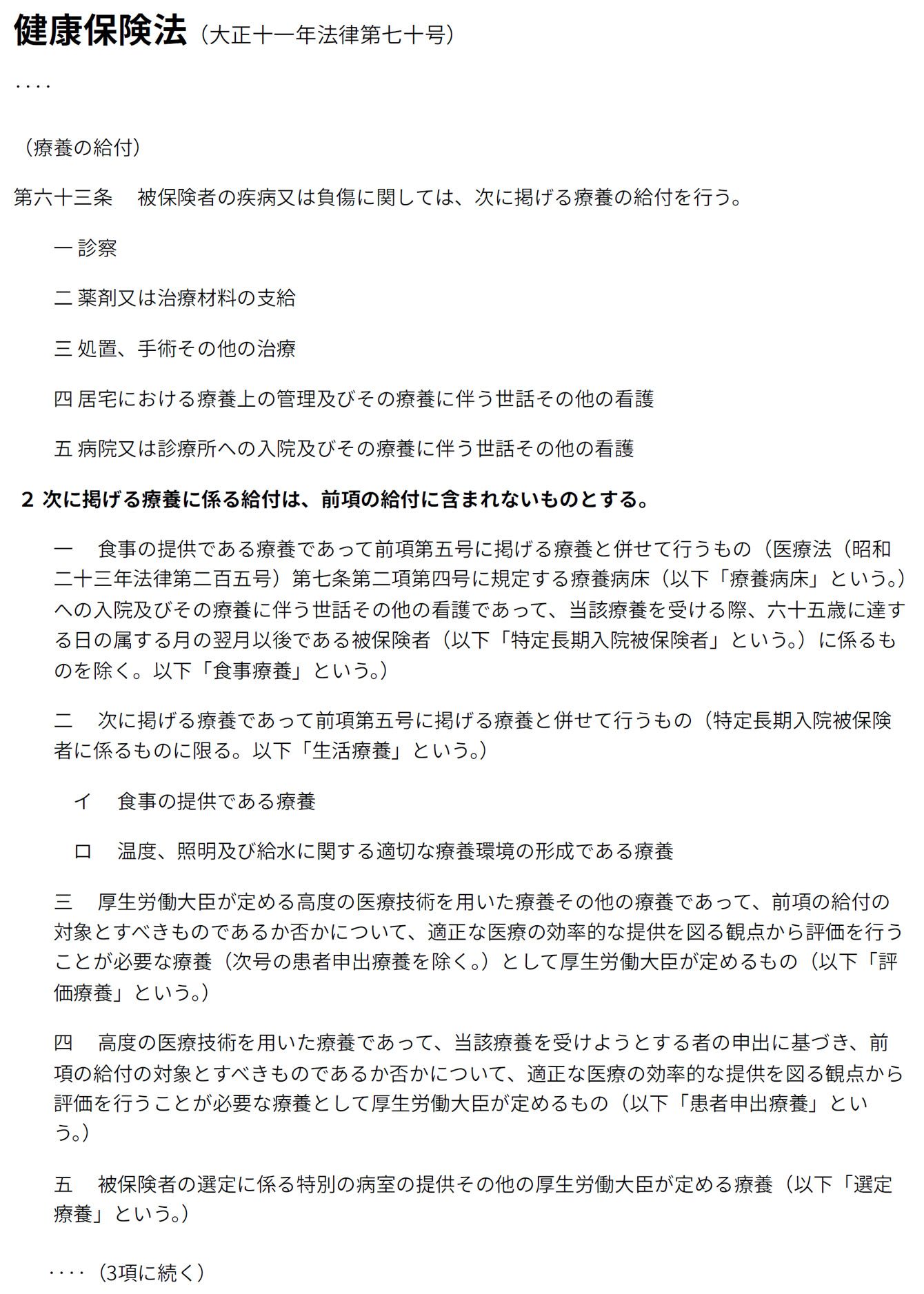
健康保険法第63条第2項の条文 出典=健康保険法 医療法等の一部を改正する法律(令和8年4月1日 施行)
※写真はイメージです
この写真の記事を読む
  • Facebook
  • X
  • はてなブックマーク
  • line
  • threds
  • print
  • mail

あわせて読みたい

この記事の読者に人気の記事

人気記事ランキング
1時間 週間 無料会員 有料会員
「日本の新幹線」を売らなくてよかった…習近平が東南アジア3カ国に敷いた"完成しない高速鉄道網"の大誤算
「日本の新幹線」を売らなくてよかった…習近平が東南アジア3カ国に敷いた"完成しない高速鉄道網"の大誤算
腸の壁に穴が空き、全身がボロボロに…内科医が「毎日食べてはダメ」と警告する"みんな大好きな朝食の定番"
腸の壁に穴が空き、全身がボロボロに…内科医が「毎日食べてはダメ」と警告する"みんな大好きな朝食の定番"
納豆に一つまみかけるだけ…血液サラサラ効果と全身の老化防止効果を爆上げするどこの家にもある"調味料"
納豆に一つまみかけるだけ…血液サラサラ効果と全身の老化防止効果を爆上げするどこの家にもある"調味料"
「家康の大活躍で浅井・朝倉に勝利」は後世の創作…NHK大河では絶対に描かれない「姉川大合戦」の不都合な真実
「家康の大活躍で浅井・朝倉に勝利」は後世の創作…NHK大河では絶対に描かれない「姉川大合戦」の不都合な真実
現役医師「このままでは国民皆保険が崩壊する」…高市政権がこっそり進めている「医療制度改革」の黒い目的
NEW
現役医師「このままでは国民皆保険が崩壊する」…高市政権がこっそり進めている「医療制度改革」の黒い目的
「Fランク大学卒を採用してハズレたことがない」ひろゆきが履歴書で必ず確認する項目【面接テク3選】
"ヨボヨボ化"を進めるのはラーメンでもパスタでもない…血管・歯・腎臓を同時に壊す「最悪の麺」の正体
信長はリベンジ戦"姉川"前に浅井長政に勝っていた…小谷城でも横山城でもない勝敗を分けた難攻不落の城
富裕層を目指すのがバカバカしくなる…「小金持ちでも妬まれる」日本の停滞を招いた"3文字"のメンタリティ
NEW
ホルムズ海峡封鎖に大喜びしている国が1つだけある…トランプの暴走で13兆円を手にする「危険な大国」の名前
NEW
もっと見る
「日本の新幹線」を売らなくてよかった…習近平が東南アジア3カ国に敷いた"完成しない高速鉄道網"の大誤算
「日本の新幹線」を売らなくてよかった…習近平が東南アジア3カ国に敷いた"完成しない高速鉄道網"の大誤算
ウォーキングより手軽で効果的…脳、筋肉、骨を同時に鍛える"室内でできる1セット2分の動作"
ウォーキングより手軽で効果的…脳、筋肉、骨を同時に鍛える"室内でできる1セット2分の動作"
"ヨボヨボ化"を進めるのはラーメンでもパスタでもない…血管・歯・腎臓を同時に壊す「最悪の麺」の正体
"ヨボヨボ化"を進めるのはラーメンでもパスタでもない…血管・歯・腎臓を同時に壊す「最悪の麺」の正体
腸の壁に穴が空き、全身がボロボロに…内科医が「毎日食べてはダメ」と警告する"みんな大好きな朝食の定番"
腸の壁に穴が空き、全身がボロボロに…内科医が「毎日食べてはダメ」と警告する"みんな大好きな朝食の定番"
「この日常動作ができないと余命半年以内」2000人看取った医師が重視する「患者の命」の最もわかりやすい指標
「この日常動作ができないと余命半年以内」2000人看取った医師が重視する「患者の命」の最もわかりやすい指標
「一生懸命に働く日本人」から貧しくなる…平日の昼からワインを飲む「働かなくてもいい若者たち」の正体
「パソコンで大敗したNEC」が再び世界トップへ…営業赤字72億円のどん底から復活させた"世界最高峰の技術"
そりゃもう1人産みたくなるわ…なぜか子供を4人5人と作る家庭が多い地方保育園が親に与えているもの
「世界のお金持ち」が来るはずがガラガラ…水道も電気もない、ドバイ沖にある「300の人工島」で起きている異変
"スニーカーブーム"の裏で「ナイキ離れ」が止まらない…「絶対王者」を捨てた日本人が代わりに履き始めたもの
もっと見る
納豆に一つまみかけるだけ…血液サラサラ効果と全身の老化防止効果を爆上げするどこの家にもある"調味料"
納豆に一つまみかけるだけ…血液サラサラ効果と全身の老化防止効果を爆上げするどこの家にもある"調味料"
「家康の大活躍で浅井・朝倉に勝利」は後世の創作…NHK大河では絶対に描かれない「姉川大合戦」の不都合な真実
「家康の大活躍で浅井・朝倉に勝利」は後世の創作…NHK大河では絶対に描かれない「姉川大合戦」の不都合な真実
腸の壁に穴が空き、全身がボロボロに…内科医が「毎日食べてはダメ」と警告する"みんな大好きな朝食の定番"
腸の壁に穴が空き、全身がボロボロに…内科医が「毎日食べてはダメ」と警告する"みんな大好きな朝食の定番"
「日本の新幹線」を売らなくてよかった…習近平が東南アジア3カ国に敷いた"完成しない高速鉄道網"の大誤算
「日本の新幹線」を売らなくてよかった…習近平が東南アジア3カ国に敷いた"完成しない高速鉄道網"の大誤算
これを捨てないと孤立した老後が待ち受ける…まじめな人ほど取りつかれる"自己肯定感を下げる思考のクセ"
これを捨てないと孤立した老後が待ち受ける…まじめな人ほど取りつかれる"自己肯定感を下げる思考のクセ"
"ヨボヨボ化"を進めるのはラーメンでもパスタでもない…血管・歯・腎臓を同時に壊す「最悪の麺」の正体
信長はリベンジ戦"姉川"前に浅井長政に勝っていた…小谷城でも横山城でもない勝敗を分けた難攻不落の城
「和食は健康食」は大間違い…糖尿病専門医「白米、おかずの前に食べるだけで血糖値の上昇を抑える"食材"」
飲物は湧き水を汲み、髪は自分でカット、電車は使わず自転車移動のFPが、浮いたお金を投入するサブスク3つ
「賃貸か持ち家か」の答えはもう出ている…元国税専門官が見た「お金持ち」がドンドンお金持ちになっていく構造
もっと見る
納豆に一つまみかけるだけ…血液サラサラ効果と全身の老化防止効果を爆上げするどこの家にもある"調味料"
納豆に一つまみかけるだけ…血液サラサラ効果と全身の老化防止効果を爆上げするどこの家にもある"調味料"
腸の壁に穴が空き、全身がボロボロに…内科医が「毎日食べてはダメ」と警告する"みんな大好きな朝食の定番"
腸の壁に穴が空き、全身がボロボロに…内科医が「毎日食べてはダメ」と警告する"みんな大好きな朝食の定番"
「日本の新幹線」を売らなくてよかった…習近平が東南アジア3カ国に敷いた"完成しない高速鉄道網"の大誤算
「日本の新幹線」を売らなくてよかった…習近平が東南アジア3カ国に敷いた"完成しない高速鉄道網"の大誤算
これを捨てないと孤立した老後が待ち受ける…まじめな人ほど取りつかれる"自己肯定感を下げる思考のクセ"
これを捨てないと孤立した老後が待ち受ける…まじめな人ほど取りつかれる"自己肯定感を下げる思考のクセ"
100歳まで生きるつもりの人は90代のリアルを知らない…看取り医「がんでも数値最悪でも動じない人の頭の中」
100歳まで生きるつもりの人は90代のリアルを知らない…看取り医「がんでも数値最悪でも動じない人の頭の中」
"ヨボヨボ化"を進めるのはラーメンでもパスタでもない…血管・歯・腎臓を同時に壊す「最悪の麺」の正体
不足すると悪酔いしてしまう…医師「アルコールの代謝に"主役級の活躍をする栄養素"の名前」
葬式で「ご愁傷様です」と言われたら…「ありがとうございます」の代わりに返すべき言葉【葬式マナー3選】
航空券タダ+支援金を払っても帰ってくれない…人権国家ドイツが直面する「難民ようこそ政策」11年目の真実
NEW
"スニーカーブーム"の裏で「ナイキ離れ」が止まらない…「絶対王者」を捨てた日本人が代わりに履き始めたもの
もっと見る
INFORMATIONSponsored
  • Over80「50年働いてきました」
  • ECサイト
  • 中学受験
PRESIDENT 2026年5月1日号 年収3000万の「すぐやる」技術
年収3000万の「すぐやる」技術
AMAZONで購入する PRESIDENT Storeで購入する
雑誌の予約購読はこちら
プレジデントFamily 2026年春号 頭のいい子が育つ「育脳」大百科
頭のいい子が育つ「育脳」大百科
AMAZONで購入する PRESIDENT Storeで購入する
雑誌の予約購読はこちら
政治・経済の人気記事
  • 「日本の新幹線」を売らなくてよかった…習近平が東南アジア3カ国に敷いた"完成しない高速鉄道網"の大誤算
    「日本の新幹線」を売らなくてよかった…習近平が東南アジア3カ国に敷いた"完成しない高速鉄道網"の大誤算
  • 「世界のお金持ち」が来るはずがガラガラ…水道も電気もない、ドバイ沖にある「300の人工島」で起きている異変
    「世界のお金持ち」が来るはずがガラガラ…水道も電気もない、ドバイ沖にある「300の人工島」で起きている異変
  • 国民にバレないように"減反強化法案"が進行中…「絶対にコメ価格を下げたくない」鈴木農水大臣の嘘八百
    国民にバレないように"減反強化法案"が進行中…「絶対にコメ価格を下げたくない」鈴木農水大臣の嘘八百
  • 習近平だけが「軍国主義の復活」と猛反発…海上自衛隊が手に入れた"新兵器"に台湾・東南アジアが大喜びのワケ
    習近平だけが「軍国主義の復活」と猛反発…海上自衛隊が手に入れた"新兵器"に台湾・東南アジアが大喜びのワケ
PRESIDENT 他メディア
  • 思想書でも哲学書でもない…作家・林望「つらい日々から救い、眠れない脳を休ませてくれる唯一無二の本」
    トップページへ
  • そりゃ優秀な若手から逃げ出すわ…「忠誠心」「役割」重視のオワコン経営者が知らない働く人が一番欲しいもの
    トップページへ
  • 【脂がバターのように甘い!】高級魚クロムツの干物は、とろけるような上品な味わいで白飯が止まらない
    トップページへ
PRESIDENT Online(プレジデントオンライン)
プレジデントオンラインについて
  • お知らせ
  • 著者一覧
  • このサイトについて
  • 会員登録について
  • 個人情報の取り扱い
  • 特定商取引法に基づく表示
  • 広告掲載
  • 運営会社
  • お問い合わせ
関連サイト
  • PRESIDENT Growth
  • WOMAN
  • dancyu
  • STYLE
  • PRESIDENT BOOKS
  • プレジデントFamily Online
関連事業
  • プレジデント総合研究所
  • dancyu総合研究所

© 2008-2026 PRESIDENT Inc. すべての画像・データについて無断転用・無断転載を禁じます。