人気記事
ビジネス
マネー
政治・経済
キャリア
ライフ
社会
会員限定
動画
検索
ログイン
会員登録
ログアウト
マイページ
#書籍抜粋
#コミック
#健康
#日本史
#中学受験
#チームワーク
#食生活
#世界史
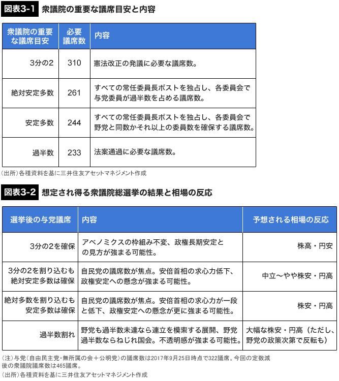
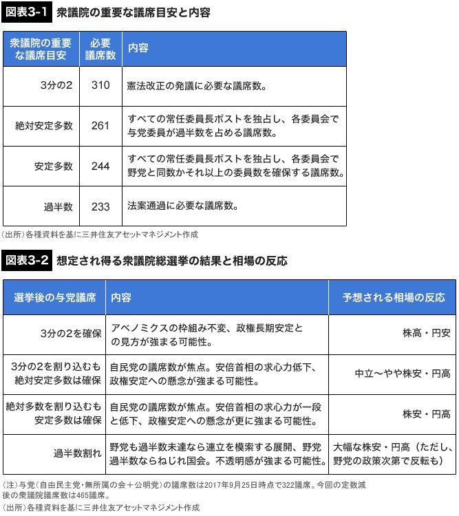
衆院選結果別"日本株はどうなる"完全予測
この写真の記事を読む
あわせて読みたい
この記事の読者に人気の記事
おっぱい命の息子は愚痴の多いオジサンと同じだった…専門家「乳離れできない子に伝えるべき意外なひと言」
トップページへ
社内政治が巧みな"コミュ力おばけ"が出世する会社に限界がきている…日本企業にはびこる"閉塞感"の正体
トップページへ
【成城学園前・累計販売数60万本!】1965年の創業以来愛され続ける、成城を代表するおやつ 『成城アルプス』の「モカロール」
トップページへ