人気記事
ビジネス
マネー
政治・経済
キャリア
ライフ
社会
会員限定
動画
検索
ログイン
会員登録
ログアウト
マイページ
#書籍抜粋
#コミック
#朝ドラ
#日本史
#健康
#インドネシア
#中学受験
#国際経済
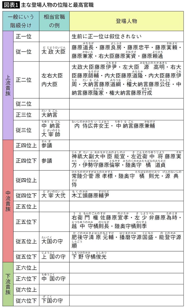
藤原道長の年収は3億円超、下級貴族は680万円以下…平安貴族たちの「給与格差」の知られざる実態
『紫式部日記絵巻』より藤原道長(画像=CC-PD-Mark/
Wikimedia Commons
)
出所=『
悩める平安貴族たち
』
「百人一首」より藤原道綱母(画像=東京国立博物館/CC-PD-Mark/
Wikimedia Commons
)
出所=『
悩める平安貴族たち
』
菊池容斎作「小野好古」(画像=PD-Japan/
Wikimedia Commons
)
『源氏物語絵巻』「宿木」段(画像=CC-PD-Mark/
Wikimedia Commons
)
山口博『悩める平安貴族たち』(PHP新書)
この写真の記事を読む
あわせて読みたい
この記事の読者に人気の記事
TOEIC900点超えなのに言葉が出ない…そんな私がペラペラになった「暗記ナシでボキャブラリーが倍増する」方法
トップページへ
一見ヘルシーだが食べ方次第で老化が加速する…糖尿病専門医が注意を促す「やってはいけない豆腐の食べ方」
トップページへ
わが子の人生を「小6がピーク」にしてはいけない…中学受験で「幸せになる子」と「不幸になる子」の決定的な違い
トップページへ