人気記事
ビジネス
マネー
政治・経済
キャリア
ライフ
社会
会員限定
動画
検索
ログイン
会員登録
ログアウト
マイページ
#書籍抜粋
#日本史
#コミック
#再配信
#皇位継承
#皇室
#健康
#インタビュー
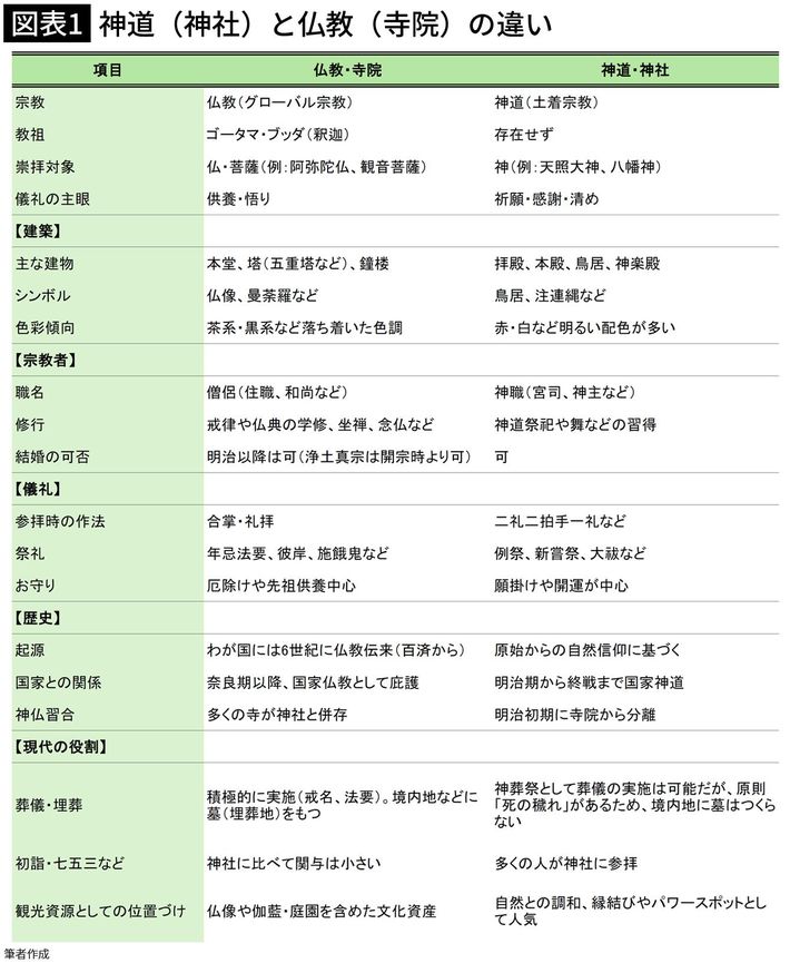
「お寺と神社は何が違う?」お笑い芸人で神主の狩野英孝が2億回された質問にすっきり簡潔に一発回答しよう
記者会見で芸能活動の当面自粛を明らかにする狩野英孝さん=2017年1月21日午前、東京都内
種子島の南部には原始神道を彷彿とさせる「ガロー」と呼ばれる自然信仰の森が存在する
日本最初の官寺である四天王寺には、日本最古級の鳥居がある
京都の平安神宮や明治神宮は、神仏分離後に建立されたので神仏習合していない施設
琵琶湖に浮かぶ竹生島にある法厳寺と都久夫須麻神社とを結ぶ「舟廊下」。神仏分離後、寺院と神社の建築が融合したまま保存されているケースは稀有
鵜飼秀徳『ニッポン珍供養』(インターナショナル新書)
この写真の記事を読む
あわせて読みたい
この記事の読者に人気の記事
自分への褒美ならこんな時計。着け手を引き立てる絶妙な艷やかさはこれぞビジネスパーソンの勲章[大人の褒美はゆとりで選ぶ]
トップページへ
ほこりを払うだけでも「めんどう」だった大の掃除嫌いが掃除を習慣にするために真っ先にした"極小ステップ"
トップページへ
「家庭の教育方針」「志望動機」で各400字の記述…名門小学校が親に課す"一流企業の採用試験"レベルの難問
トップページへ