半年で体重が10%減少していたら赤信号
たとえば、急に食事の量が減ったりやせたりしたときは要注意です。とくに6カ月ぐらいのあいだに体重が10%も減少していたら赤信号です。また、低栄養になると筋肉が減るので、握力の低下も重要な指標となります。ここで注意したいのは④浮腫、つまりむくみです。
日中立ち仕事をしていると夕方になって足がむくむことはよくあります。これは体の水分(リンパ液や静脈血)や老廃物が下半身に滞留してしまうからです。心臓から送り出された血液は動脈を通って全身に行き渡り、静脈を通って心臓に戻ります。下半身の静脈は重力に逆らって血液を下から上に送らないといけないのですが、このときポンプの役割を担っているのがふくらはぎの筋肉です。
ふくらはぎが「第二の心臓」と言われるのはこのためです。ところが筋肉が減るとポンプ機能がしっかり働かず、心臓に戻れない水分や老廃物が皮膚の下に溜まってむくみの原因となります。指で押してみて、指の跡がいつまでもへこんでいる場合にはむくんでいる恐れがあります。また、目に見える浮腫がある人はたいていお腹にも浮腫があります。腸管に浮腫があると消化吸収力が落ちてしっかり栄養がとれず低栄養になってしまいます。
健康に長生きするためには筋肉が不可欠
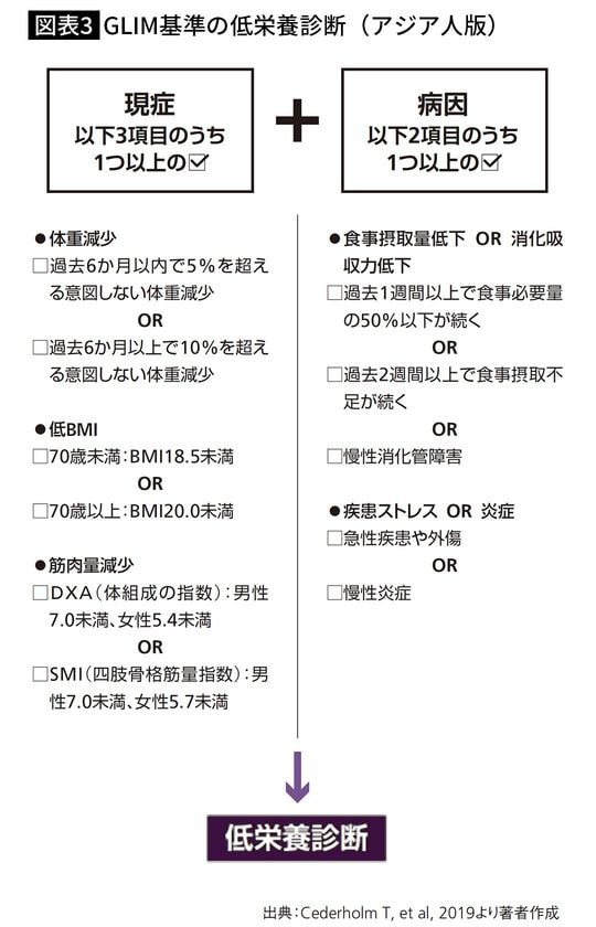
「低栄養」については、近年医学界で国際的に注目すべき動きが見られます。じつはこれまで低栄養には統一された基準がなく、各国や地域、病院などがアルブミン値や体重などをもとに各自で診断を行っていました。そこで世界中の医学者が「世界規模で低栄養の診断基準をつくろう」と議論を重ね、2018年に初めて低栄養に関する統一した基準が作成されたのです。これをGLIM(Global Leadership Initiative on Malnutrition)基準と言います(図表3)。
GLIM基準には、人種ごとに異なった基準値が示されています。たとえば日本では従来、BMI18.5kg/m2未満を一律に低体重(やせ)としてきましたが、GLIM基準によるとアジア人のBMIは、70歳未満では18.5kg/m2未満、70歳以上では20.0kg/m2未満とされています。つまり70歳を超えたらBMI20kg/m2よりも低いと低栄養状態で危険ということになります。
また、GLIM基準では筋肉量が初めて栄養診断の指標に採用されました。これは、筋肉の重要性を世界が初めて認めたエポックメイキングな事象だと評価されています。世界的に高齢化が進んでデータが蓄積された結果、健康に長生きするには筋肉が不可欠だという事実が共有されるようになったのです。
人々の意識が「長く生きる」から「よりよく生きる」ことにシフトしていることの現れとも言えます。日本でも高齢者の低栄養判定にGLIM基準を用いることで、サルコペニアやフレイルの早期発見・治療につながると期待しています。



