人気記事
ビジネス
マネー
政治・経済
キャリア
ライフ
社会
会員限定
動画
検索
ログイン
会員登録
ログアウト
マイページ
#書籍抜粋
#日本史
#コミック
#再配信
#皇室
#老化
#健康
#中国
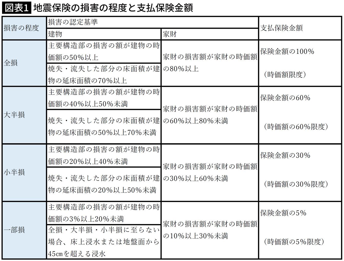
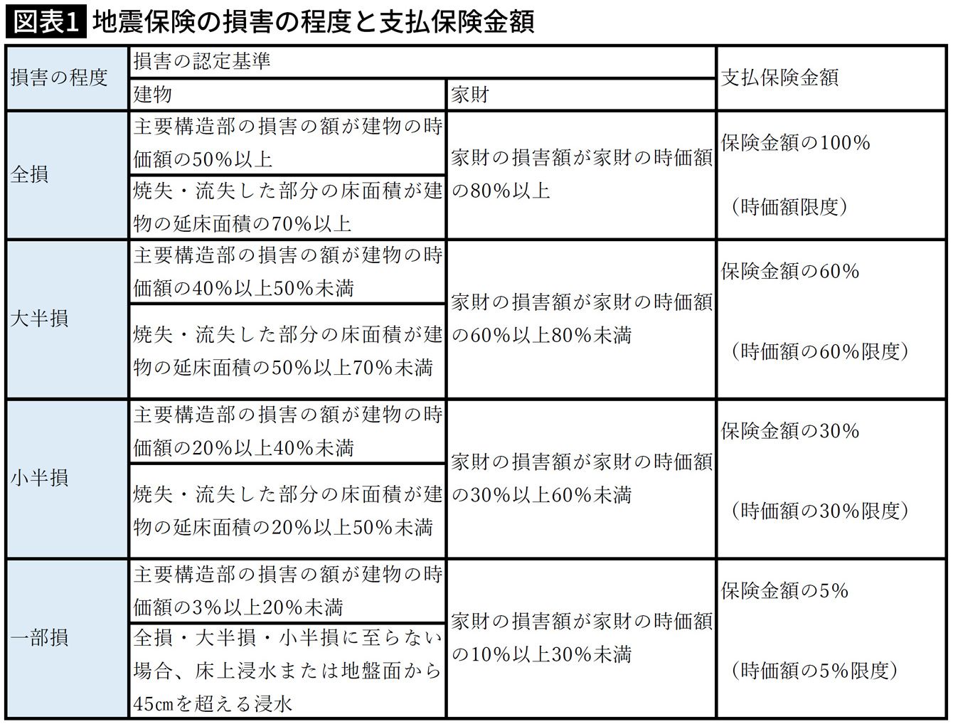
保険会社はまったく儲からない「超お得商品」…なぜか3割しか加入していない"ある保険"
※写真はイメージです
※写真はイメージです
この写真の記事を読む
あわせて読みたい
この記事の読者に人気の記事
第6回「管理職になりたくない」モヤモヤの正体を探る
トップページへ
ネガティブな気持ちをエネルギーに変えるレッスン
「子どもの前で夫婦喧嘩をしてもいい」という脳科学者が勧める「喧嘩の後に必ずやるべきこと」
トップページへ
なぜ吉野家で女子高生が宿題をするまでになったか…現会長が真っ先に変えたトイレにある意外なアイテム
トップページへ