会社にいるうちに得意なスキルを鍛え直しておく
会社を辞めて、第二の人生に進みたいと思った場合、後先を考えずに辞めても、今よりいい待遇が待っているとは限りません。
中途採用する側は、即戦力となる高い技術を身に付けた人を求めています。
ですから、会社勤めの人は、会社を辞める前にしっかりとスキルを身に付け、採用されやすい人材になっておかなくてはいけません。
スキルを身に付ける時に考えなくてはいけないのは、今まで自分はどんなことをしてきて、何が得意かということ。
得意なことをバージョンアップし、身に付けた技術を鍛え直すほうが、新しいことを一から始めるよりも、短時間で高いスキルを身に付けられるからです。
そのために、会社員でいるうちに「教育訓練給付制度」を上手に使いましょう。
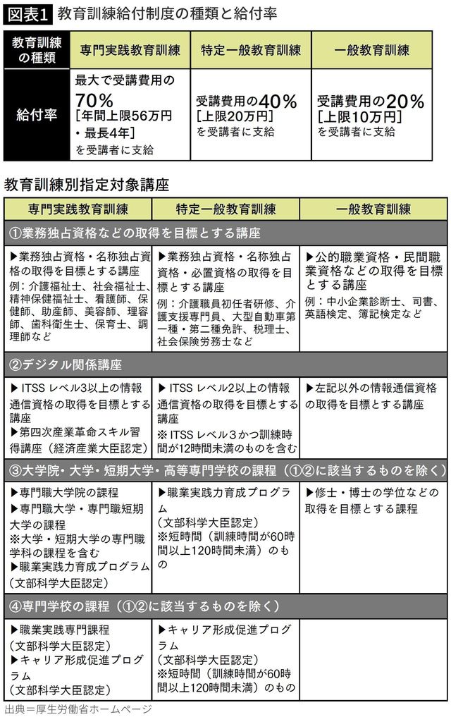
「教育訓練給付制度」とは、国に一部受講費用の負担をしてもらいながら、厚生労働大臣指定の教育訓練講座でスキルが身に付く制度。簿記の資格を取るとかITの技術を身に付けるとか、内容はかなり多岐にわたっています。
どんなスキルが身に付けられるのかは、詳しくはハローワークで調べていただくといいですが、受講してこれを修了すると、受講にかかった費用の20%(4000円以上、上限10万円)を戻してもらえます。
たとえば、簿記の資格を取るために20万円かかったとしたら、受講後に領収書と教育訓練修了証明書を発行してもらってその他書類とともにハローワークに申請すれば、20%にあたる4万円が支給されます。
この制度は、通算で3年間以上雇用保険に加入していれば使えます。ただし、はじめて使う方は、雇用保険に1年以上加入していれば使えます。
次からは、3年に一度は使えるということです。また、会社を辞めても離職後1年以内なら利用することができます。
かかった費用の最大70%が支給される制度も
「教育訓練給付制度」の対象となっている資格は、どちらかというと多くの人が取りやすいものになっています。
ですから、もっと専門的なスキルが身に付けたいという場合には、専門的なコースもあります。
より専門的なコースには「特定一般教育訓練」があり、介護支援専門員など特定の職種の資格を取ると、受講費用の40%(上限20万円)が支給されます。
さらに、2014年10月からは、従来の制度のほかに「専門実践教育訓練」というコースができました。
これは、さらに専門的な知識を身に付けるためのコースで、年間56万円を上限に、かかった費用の最大70%(※)が支給されます。
※ 雇用保険の被保険者となる就職をした場合
しっかり会社勤めしながらこのコースで資格を取るというのは難しいですが、最近は、会社も週休3日制や、中には週休4日などというところも出てきています。
また、長い間会社に勤めているという人なら、有給休暇もかなり利用できるのではないでしょうか。
こうしたものをフル活用しながら、ゆくゆくは専門家としての技術をしっかり身に付け、会社を離れても大丈夫なようにしておきましょう。
まずは、現在の自分が持っている技術を見直し、プランを練ってみましょう。
詳しくは、最寄りのハローワークへ問い合わせてください。

