ふるさと納税の手続きは3ステップ
ふるさと納税の手続きの手順は3ステップです。
2.ふるさと納税をする(お礼の品を選び、支払いをする)
3.寄附金控除の手続きをする(ワンストップ特例制度または確定申告)
上限額の確認とふるさと納税を行うにはふるさと納税ポータルサイトを利用すると便利です。買い物のようにお礼の品を選び、支払いをすると、支払い金額が寄付金額となります。
一人で行うのが不安な方はふるさと納税ポータルサイトが実店舗を出していたり、携帯ショップなどでふるさと納税をサポートしているところもありますので利用してみてください。
次に必ず寄附金控除を受けるための手続きをしましょう。手続き方法は2種類あります。どちらか該当する方法で必ず手続きをしてください。
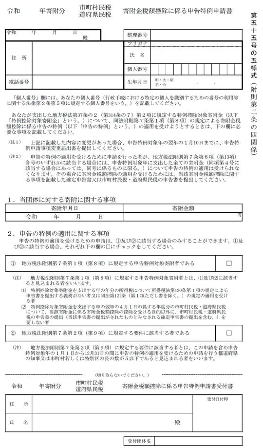
・ワンストップ特例制度による手続きが可能な方
確定申告をする必要のない方で寄附先が5団体以内の方はワンストップ特例制度を利用することができます。基本的には寄附をした都度、ワンストップ特例制度の申請書類と本人確認書類を寄附した翌年の1月10日必着で寄附をした自治体に送付します。
昨年からワンストップ申請オンラインサービスが開始されました。サービスを導入している自治体への寄附の場合でマイナンバーカードを持っている人は寄附のたびに書類を送付しなくてもオンラインで一括申請することができます。
・確定申告による手続きが必要な方
2カ所以上から給与をもらっている人や医療費控除や住宅ローン控除などの申告のために確定申告をされる方はワンストップ特例制度を利用することができず、確定申告で寄附金控除の申告をおこなう必要があります。その際に全ての寄附についての寄附金控除証明書をそろえておく必要があります。もしくはふるさと納税ポータルサイトから一括して寄附金控除に関する証明書を発行することもできます。
マイナンバーカードを持っている人はスマホからでも確定申告をすることができます。
確定申告についてよくわからないという人は確定申告の時期になると無料の申告相談会で対面で指導していただくこともできますので活用してみてください。
一番注意していただきたい点は、ワンストップ特例制度の申請書を提出済みであっても6団体以上に寄附をしていた場合やふるさと納税以外の理由で確定申告をした場合には申請書は全て無効となってしまいますので、必ず確定申告で寄附金控除の申告をしましょう。


