PRESIDENT Online(プレジデントオンライン)
  • 人気記事
  • ビジネス
  • マネー
  • 政治・経済
  • キャリア
  • ライフ
  • 社会
  • 会員限定
  • 動画
検索
マイページマイページ
  • #書籍抜粋
  • #コミック
  • #健康
  • #日本史
  • #再配信
  • #中国
  • #中学受験
  • #事件
現役医師「このままでは国民皆保険が崩壊する」…高市政権がこっそり進めている「医療制度改革」の黒い目的
※写真はイメージです
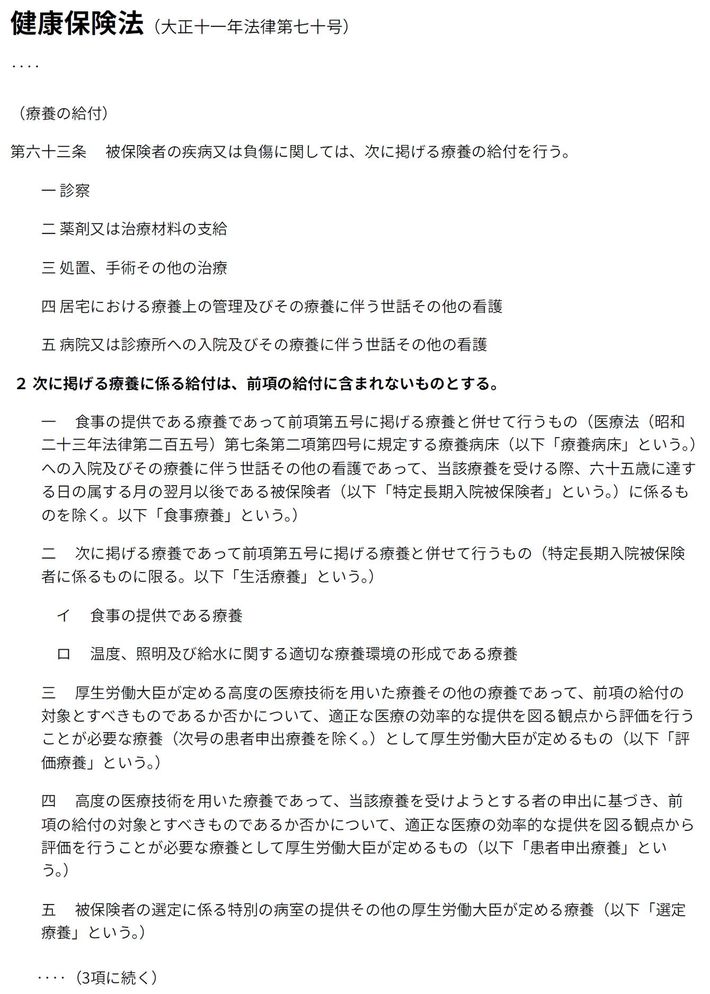
健康保険法第63条第2項の条文 出典=健康保険法 医療法等の一部を改正する法律(令和8年4月1日 施行)
※写真はイメージです
この写真の記事を読む
  • Facebook
  • X
  • はてなブックマーク
  • line
  • threds
  • print
  • mail

あわせて読みたい

この記事の読者に人気の記事

人気記事ランキング
1時間 週間 無料会員 有料会員
熱中症対策のつもりが最悪の場合、内臓損傷を起こす…小児科医が「絶対やめて」と言う子どもの水筒の持ち方
NEW
熱中症対策のつもりが最悪の場合、内臓損傷を起こす…小児科医が「絶対やめて」と言う子どもの水筒の持ち方
イワシでもサンマでもない…糖尿病専門医「がん・動脈硬化を予防し、美肌を保つ栄養素をとれる魚の種類」【2026年3月BEST】
イワシでもサンマでもない…糖尿病専門医「がん・動脈硬化を予防し、美肌を保つ栄養素をとれる魚の種類」【2026年3月BEST】
日本の石炭火力を潰そうとした反省はゼロ…今度は「ロシアの原油を買うな」とアジアに押し付けるEUの二枚舌
日本の石炭火力を潰そうとした反省はゼロ…今度は「ロシアの原油を買うな」とアジアに押し付けるEUの二枚舌
これをやらないと老化が加速する…「40代以上の4人に1人が糖尿病患者」の日本人に必要な“食べ方”【2026年3月BEST】
これをやらないと老化が加速する…「40代以上の4人に1人が糖尿病患者」の日本人に必要な“食べ方”【2026年3月BEST】
鶏胸肉でも鮭でもブロッコリーでもない…医師「年を重ねてもツヤツヤな人が欠かさない栄養素が摂れる食材」【2026年3月BEST】
鶏胸肉でも鮭でもブロッコリーでもない…医師「年を重ねてもツヤツヤな人が欠かさない栄養素が摂れる食材」【2026年3月BEST】
「食料品の消費税ゼロ」を実現する気など全くない…「レジの改修に時間がかかる」と逃げ回る政府と財務省の本音
やっぱり三越は格が違った…「イタリア展」炎上で見せた、老舗ブランドを守る「一流の謝罪文」の中身
ビールでも焼酎でもない…医師が「脂肪肝まっしぐら」と注意を促す"飲みやすくて厄介なお酒"の種類【2026年3月BEST】
保守層の「高市離れ」が始まった…大勝したのに空回り、自民党幹部が漏らした「孤独な首相」という政権の急所【2026年3月BEST】
イワシでもサンマでもない…糖尿病専門医「がん・動脈硬化を予防し、美肌を保つ栄養素をとれる魚の種類」
もっと見る
25歳は7時間睡眠が最適、では45歳、65歳は…「昔のように眠れない」と悩む人が誤解している"長時間睡眠のリスク"
25歳は7時間睡眠が最適、では45歳、65歳は…「昔のように眠れない」と悩む人が誤解している"長時間睡眠のリスク"
そりゃ浅井長政は負けるわ…秀吉でも光秀でもない、険しい小谷城を攻めあぐねた信長を救った戦国武将の名前
そりゃ浅井長政は負けるわ…秀吉でも光秀でもない、険しい小谷城を攻めあぐねた信長を救った戦国武将の名前
最初から「日本の新幹線」を選べばよかったのに…日本を裏切り、習近平にすがるインドネシア新幹線の末路【2026年3月BEST】
最初から「日本の新幹線」を選べばよかったのに…日本を裏切り、習近平にすがるインドネシア新幹線の末路【2026年3月BEST】
「日本円の紙くず化」へのカウントダウンが始まった…高市首相が狙う「借金1342兆円を帳消しにする」禁断の処方箋
「日本円の紙くず化」へのカウントダウンが始まった…高市首相が狙う「借金1342兆円を帳消しにする」禁断の処方箋
ビールでも焼酎でもない…医師が「脂肪肝まっしぐら」と注意を促す"飲みやすくて厄介なお酒"の種類【2026年3月BEST】
ビールでも焼酎でもない…医師が「脂肪肝まっしぐら」と注意を促す"飲みやすくて厄介なお酒"の種類【2026年3月BEST】
日本は原発を手放さなくてよかった…36年前に全原発を閉鎖したイタリアが、いま支払っている"大きな代償"
ヒトの「最期の瞬間」には11個の前兆がある…体の機能が全ストップする中、最後の最後まで働く「器官」とは【2026年3月BEST】
まずは1週間、朝起きたらコップ一杯の水を飲むだけでいい…自律神経の専門家が断言「体の不調を整える習慣」
日本人に突出して多いのはA型だが韓国は全く異なるのはなぜか…"血液型に刻まれた人類の進化と適応の歴史"【2026年3月BEST】
信長のフルネームは実は「12文字」もあった…日本史の教科書には載っていない「戦国武将の名前」の歴史
もっと見る
イワシでもサンマでもない…糖尿病専門医「がん・動脈硬化を予防し、美肌を保つ栄養素をとれる魚の種類」【2026年3月BEST】
イワシでもサンマでもない…糖尿病専門医「がん・動脈硬化を予防し、美肌を保つ栄養素をとれる魚の種類」【2026年3月BEST】
熱中症対策のつもりが最悪の場合、内臓損傷を起こす…小児科医が「絶対やめて」と言う子どもの水筒の持ち方
NEW
熱中症対策のつもりが最悪の場合、内臓損傷を起こす…小児科医が「絶対やめて」と言う子どもの水筒の持ち方
やっぱり三越は格が違った…「イタリア展」炎上で見せた、老舗ブランドを守る「一流の謝罪文」の中身
やっぱり三越は格が違った…「イタリア展」炎上で見せた、老舗ブランドを守る「一流の謝罪文」の中身
日本の石炭火力を潰そうとした反省はゼロ…今度は「ロシアの原油を買うな」とアジアに押し付けるEUの二枚舌
日本の石炭火力を潰そうとした反省はゼロ…今度は「ロシアの原油を買うな」とアジアに押し付けるEUの二枚舌
愛子さま以外に「天皇の名代」は務まらない…秋篠宮夫妻ではなく愛子さまがシンガポール単独訪問をするワケ
愛子さま以外に「天皇の名代」は務まらない…秋篠宮夫妻ではなく愛子さまがシンガポール単独訪問をするワケ
「早く寝て明日に備える」は大人には不可能…体内時計が作り出す「徹夜明けでも眠れない魔の時間帯」の正体
これをやらないと老化が加速する…「40代以上の4人に1人が糖尿病患者」の日本人に必要な“食べ方”【2026年3月BEST】
やっぱり高市首相の「外国人政策」はおかしい…「人手不足」とウソをつき「安い移民」受け入れを進める黒幕の正体【2026年3月BEST】
ビールでも焼酎でもない…医師が「脂肪肝まっしぐら」と注意を促す"飲みやすくて厄介なお酒"の種類【2026年3月BEST】
「清潔感のない男性」ほどこの髪形をしている…「初対面で一発アウト」な男性のヘアスタイル3選
もっと見る
【豊田章男氏インタビュー】過去を探るとトヨタの未来があった…「私がトヨタを変えたのではない」と語った理由
【豊田章男氏インタビュー】過去を探るとトヨタの未来があった…「私がトヨタを変えたのではない」と語った理由
「Gemini、ChatGPT、Claude」どれに何を任せるか…会議、プレゼン、経費精算「丸投げ」完全ガイド
「Gemini、ChatGPT、Claude」どれに何を任せるか…会議、プレゼン、経費精算「丸投げ」完全ガイド
年収が10倍になるAI仕事術…AIで作った文章を見抜くたった一つのフレーズ
年収が10倍になるAI仕事術…AIで作った文章を見抜くたった一つのフレーズ
「外資系」はAIをどう使っているのか…年収5000万円のゴールドマン・サックス社員の仕事が年額60万円で済む衝撃
「外資系」はAIをどう使っているのか…年収5000万円のゴールドマン・サックス社員の仕事が年額60万円で済む衝撃
「外資系」はAIをどう使っているのか…人間なら数カ月かかる結論を10分で出す「AI経営会議」の全貌
「外資系」はAIをどう使っているのか…人間なら数カ月かかる結論を10分で出す「AI経営会議」の全貌
年8万人が失踪し数千人が煙のように「蒸発」する日本…自ら姿をくらます人々の意外な"行き先"【2026年3月BEST】
「ありふれた画像」を5万6000点量産して月収10万円…「黒子型AI副業」の始め方
「外資系」はAIをどう使っているのか…元グーグル幹部社員が明かす「AIに絶対やらせないこと」リスト
ビールでも焼酎でもない…医師が「脂肪肝まっしぐら」と注意を促す"飲みやすくて厄介なお酒"の種類【2026年3月BEST】
年収が10倍になるAI仕事術…10億円投資家が下落相場で痛感した「AIに絶対聞いてはいけないこと」
もっと見る
INFORMATIONSponsored
  • 中学受験
  • ECサイト
  • 理科大MOT
PRESIDENT 2026年5月29日号 年収が10倍になるAI仕事術
年収が10倍になるAI仕事術
AMAZONで購入する PRESIDENT Storeで購入する
雑誌の予約購読はこちら
プレジデントFamily 2026年春号 頭のいい子が育つ「育脳」大百科
頭のいい子が育つ「育脳」大百科
AMAZONで購入する PRESIDENT Storeで購入する
雑誌の予約購読はこちら
政治・経済の人気記事
  • 最初から「日本の新幹線」を選べばよかったのに…日本を裏切り、習近平にすがるインドネシア新幹線の末路【2026年3月BEST】
    最初から「日本の新幹線」を選べばよかったのに…日本を裏切り、習近平にすがるインドネシア新幹線の末路【2026年3月BEST】
  • 「日本円の紙くず化」へのカウントダウンが始まった…高市首相が狙う「借金1342兆円を帳消しにする」禁断の処方箋
    「日本円の紙くず化」へのカウントダウンが始まった…高市首相が狙う「借金1342兆円を帳消しにする」禁断の処方箋
  • 日本は原発を手放さなくてよかった…36年前に全原発を閉鎖したイタリアが、いま支払っている"大きな代償"
    日本は原発を手放さなくてよかった…36年前に全原発を閉鎖したイタリアが、いま支払っている"大きな代償"
  • 片山さつき大臣が問題視するわけだ…大量の中国人客が来ても日本人が潤わない"中国系決済アプリ"の闇
    片山さつき大臣が問題視するわけだ…大量の中国人客が来ても日本人が潤わない"中国系決済アプリ"の闇
PRESIDENT 他メディア
  • 「ここでは正当に評価されない…」退職を決意するZ世代が会社に見切りをつけた"お金"ではない本当の理由
    トップページへ
  • 元・優等生がメイド服に着替えた理由。26歳オタク女子が見つけた「自分ファースト」な生き方
    トップページへ
  • 今度はヴィンテージ調ラグジュアリー。成熟と余裕を物語るオーデマ ピゲのジャンピングアワー[2026年新作腕時計]
    トップページへ
PRESIDENT Online(プレジデントオンライン)
プレジデントオンラインについて
  • お知らせ
  • 著者一覧
  • このサイトについて
  • 会員登録について
  • 個人情報の取り扱い
  • 特定商取引法に基づく表示
  • 広告掲載
  • 運営会社
  • お問い合わせ
関連サイト
  • PRESIDENT Growth
  • WOMAN
  • dancyu
  • STYLE
  • PRESIDENT BOOKS
  • プレジデントFamily Online
関連事業
  • プレジデント総合研究所
  • dancyu総合研究所

© 2008-2026 PRESIDENT Inc. すべての画像・データについて無断転用・無断転載を禁じます。