震災前に行われた29年ぶりの大型増資
「震災直後に大手銀行から緊急融資を受けたそうだ。ニュースで見た記憶がある。ここでわかるのは、財務活動によるキャッシュ・フローの増加は長期借入の増加とほぼ一致するということだ。
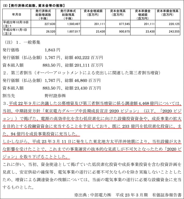
だが、一つ見落としてはならないことがある。それは、株式の発行で市場から4,468億円も調達していることだ。株式の発行による収入は借入と違って返す必要がない。しかも4,468億円となるとかなりの大金だ」
「お金を振り込んだ株主がいたってことね。東電の状況を知ったうえで増資を引き受けたのかしら」
「実は、東電は平成22年の秋、つまり震災前に29年ぶりの増資を実施しているんだ。増資情報については『第4【提出会社の状況】1【株式等の状況】(5)【発行済株式総数、資本金等の推移】』で確認することができる」

「もしかして、東電にとってラッキーだったのはこのこと?」
「そう。震災が起こる前に増資できたのは東電サイドにとっては幸いだったと言える。
もしタイミングが半年でも遅れていたら、おそらく増資はできなかっただろう。市場から資金調達するには、それなりの信用力と人気がなければならない。ましてや4,468億円もの大金となると相当な支持者が集められないとムリだ」

