なぜ日大は非常勤講師を解雇したかったのか
今年4月の記事で声を報じた井上悦男さんも会見の席にいた。井上さんは17年間、日大で非常勤講師を務めたが、今年3月、突然解雇された。提訴についてはこう話す。
「大学は、学生中心で、教員とともに学問と研究をするためにあるはずです。それが、一部の方の利益追求になりつつある。そのことを危惧している」
なぜ自分たちは解雇されなければならなかったのか。大学側は何も語っていないが、提訴に至るまでの間に、少しずつその理由が明らかになってきた。
非常勤講師をゼロにして、すべて専任教員に担当させる
日大の危機管理学部とスポーツ科学部で、英語の非常勤講師15人が集団解雇されることが明らかになったのは去年11月。今年3月末に解雇が強行されたが、その後、非常勤講師の解雇は他の学部にも及んでいることがわかった。首都圏大学非常勤講師組合が現時点で把握しているところでは、危機管理学部とスポーツ科学部に加え、経済学部、理工学部、文理学部、工学部(福島県郡山市)と、少なくとも6つの学部で数十人に及ぶとみられている。
非常勤講師の多くは、2013年4月に施行された改正労働契約法によって、今年4月以降に無期雇用への転換を申し込めば、来年の契約から切り替わるはずだった。改正労働契約法では、非正規の労働者が同じ職場で5年以上働いた場合、無期雇用に転換する権利が得られる。本人が申し込めば、認められるのだ。
それにもかかわらず、このタイミングで非常勤講師の大量解雇が行われた背景には、大学本部が無期雇用への転換阻止を狙っているのではないかと受け止められてきた。
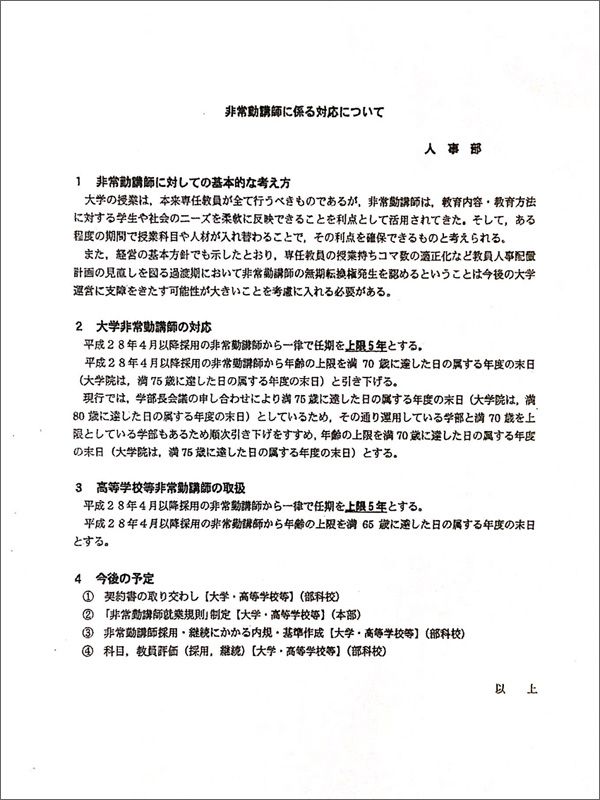
その事実を裏付ける内部文書の存在が明らかになった。その文書は「非常勤講師に係る対応について」というタイトルがつけられており、2015年11月に理事会で決定されたものだ。
文書の冒頭には「1 非常勤講師に対しての基本的な考え方」とあり、そこには次のように記されている。
「専任教員の授業持ちコマ数の適正化など教員人事配置計画の見直しを図る過渡期において非常勤講師の無期転換権発生を認めるということは今後の大学運営に支障をきたす可能性が大きいことを考慮に入れる必要がある」
つまり「今後の大学運営」を考えると、非常勤講師の無期雇用は認められない、という意味だ。これは明らかに法律の趣旨と矛楯している。


