損害保険大手で国内3位の「三井住友海上火災保険」と4位の「あいおいニッセイ同和損害保険」が、2027年4月めどに合併するため、具体的な検討に入った。保険業界に詳しい菊地浩之さんは「両社とも社名が示すとおり、これまでも合併を繰り返してきた。生き残りをかけたメガ再編を成功させるためには、業界の複雑な歴史に学ぶ必要がある」という――。
合併に向けた協議を始める、三井住友海上火災保険(上)と、あいおいニッセイ同和損害保険
写真提供=共同通信社
合併に向けた協議を始める、三井住友海上火災保険(上)と、あいおいニッセイ同和損害保険

どうなる社名? 「三井住友あいおいニッセイ同和」となるか

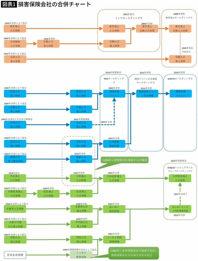
三井住友海上火災保険とあいおいニッセイ同和損害保険が2027年4月をメドに合併すべく調整しはじめたとの報道があった。ただでさえ長い名前がますます長くなりそう。最悪の場合、「三井住友あいおいニッセイ同和損害保険」という社名になるんじゃないか、ではなぜこんなに長い名前になったかといえば、合併、合併、また合併という損害保険業界の歴史があったからだ。

第2次世界大戦中、日本政府は金融機関を強くするため、合併を奨励した。その結果、1940年に48社もあった損害保険会社は、1945年に3分の1の16社まで集約された。戦後、数社が設立され、おおよそ50年にわたって21社体制が続いたのだが、1999年に突如、合併の嵐が吹き荒れる。その原因は2つだ。

損害保険21社が1999年から再合併を始めたワケ

1つは算定会料率の廃止である。戦前の損害保険業界ではダンピングで契約を取っては倒産する会社が後を絶たず、ダンピングを防止すべく算定会料率というものをつくった。損害保険各社が契約した内容や事故発生、保険金支払などの実績を業界統一団体(自動車保険料率算定会、および損害保険料率算定会)に報告し、その団体が保険料率(算定会料率)を決めていた。つまり、国内の損害保険会社は同一商品を同一価格(一物一価)で販売していたのだ。

ところが、1989年の日米首脳会談で、対日貿易赤字の解消を目的として「日米構造協議」が発議され、その1つとして損害保険の算定会料率廃止が提案された。通販型保険会社のリスク細分化型保険は、走行距離や地域によって保険料が異なる。これは算定会料率の遵守じゅんしゅ義務がある日本では販売できなかった。そこで、米国の通販型保険会社は米国政府に働きかけ、1998年に算定会料率を撤廃させることに成功した。算定会料率の撤廃で、損害保険各社は自由な商品設計が可能になった反面、システム投資が増大し、合併による体力増強が必要になった。

メガバンク再編の動きに連携できなかった損害保険は…

もう1つはメガバンク再編である。損害保険は企業物件や団体契約など法人向けの契約が多い、そして1997年まで一物一価で商品差別化ができなかった。そこで、損害保険会社は銀行と連携して契約取得を斡旋してもらっていた。たとえば、ある倉庫会社が、三井銀行からの融資を受けて倉庫を建設する。融資する条件の一つに、その倉庫に関する損害保険契約を三井海上火災保険(当時は大正海上火災保険)と結ぶこととする。一方、三井海上火災保険は、受け取った保険料の一部(または全部)を資産運用と称して三井銀行に預金する。

こうなると、三井銀行(当時はさくら銀行)が住友銀行と合併した暁には、三井海上火災保険は住友海上火災保険と合併しなければ面倒なことになってしまう。

ところが、三井海上火災保険は1999年10月に日本火災海上保険・興亜火災海上保険と経営統合すると発表してしまう。

当時、都市銀行業界ではさくら銀行(旧三井銀行)と三和銀行が合併するとの噂が駆け巡っていた。そこで、三井海上火災保険は、三和銀行と親しい日本火災海上保険に合併を打診した。一方、日本火災海上保険(業界5位)は、三井海上火災保険(3位)のみとの合併では不利になると考え、同じく三和銀行と親しい興亜火災海上保険(8位)に合流を打診した。

三井海上は3社統合を発表するが、あっけなく頓挫

3社はさくら銀行・三和銀行の合併を前提に経営統合を進めていた。ところが、フタを開ければ、さくら銀行は住友銀行との合併を発表。3社は「銀行の動きと損保は別」と損害保険業界の独自路線を強調した――にもかかわらず。統合発表と併行して住友海上火災保険にも合流を打診した。しかし、住友海上火災保険は早々と統合不参加を表明する。窮した三井海上火災保険は経営統合から離脱し、住友海上火災保険との合併を選んだ。

こうして、2001年10月に三井海上火災保険と住友海上火災保険が合併して三井住友海上火災保険。2001年4月に日本にほん火災海上保険と興亜火災海上保険が合併して日本にっぽん興亜損害保険となった。

【図表】損害保険会社の合併チャート
筆者作成

2001年から生き残りをかけた損保再編が始まった

三井海上火災保険・日本火災海上保険・興亜火災海上保険の3社統合は失敗に終わったが、損害保険業界に甚大な影響を与え、メガ損保再編の起爆剤となった。3社が合併すれば、業界首位の東京海上火災保険を上回り、1879年に同社が創業して以来、初めて業界首位を陥落することになる。21社体制で、プレーヤーが限られているため、いい相手を口説いて早く結婚しないと、競争から脱落してしまう。

2000年に以下の合併が発表され、先述の三井住友海上火災保険・日本興亜損害保険を含め、2001年から2004年にかけて次々と合併していった。

・大東京火災海上保険+千代田火災海上保険=あいおい損害保険
・東京海上火災保険+日動火災海上保険=東京海上日動火災保険
・安田火災海上保険+日産火災海上保険+大成火災海上保険=損害保険ジャパン
・同和火災海上保険+ニッセイ損害保険=ニッセイ同和損害保険

あいおいとニッセイ同和の合併の場合

ここで、あいおい損害保険、ニッセイ同和損害保険の合併について述べておこう。

あいおい損害保険は自動車保険に強い2社が合併して誕生した。大東京火災海上保険は自動車保険に力を入れることによって大きく躍進し、1999年には業界4位となった。千代田火災海上保険は1998年にトヨタ自動車からの出資比率を50%近くに引き上げて、その関連会社になっていた。両社は2001年4月に合併、トヨタ自動車からの追加出資を求め、関係強化に成功する。

ニッセイ同和損害保険は日本生命保険の子会社・関連会社が合併して誕生した。金融制度改革で生損保会社による子会社方式での相互参入が可能となり、日本生命保険は1996年にニッセイ損害保険を設立した。さらに1999年6月に、親密であった同和火災海上保険への出資額を引き上げ、同社を関連会社化した。そして、2001年4月に両社を合併させ、ニッセイ同和損害保険を誕生させたのだ。

つまり、あいおい損害保険にはトヨタ自動車、ニッセイ同和損害保険には日本生命保険という実質的な親会社がおり、両社の経営戦略には親会社の意向がキーになっているのだ。

2009年の3社統合はなぜ先延ばしにされたのか

2009年1月、三井住友海上火災保険とあいおい損害保険、ニッセイ同和損害保険の3社は経営統合を発表。2010年4月に3社は金融持株会社・MS&ADインシュアランスグループホールディングスを設立し、その子会社となった。さらに2010年10月、あいおい損害保険とニッセイ同和損害保険が合併し、あいおいニッセイ同和損害保険となった。

なぜこの時にあいおいニッセイ同和損害保険と三井住友海上火災保険が合併を先延ばしにしたかといえば、規模にまさる三井住友海上火災保険にのみ込まれるという警戒感が、あいおいニッセイ同和損害保険側に強かったからだといわれている。

【図表】三井住友海上火災保険・あいおいニッセイ同和損害保険
筆者作成

結局は日本生命、トヨタという親会社の意向が決める

2025年3月28日、三井住友海上火災保険・あいおいニッセイ同和損害保険が2027年4月をメドに合併すべく調整しはじめたとの報道があった。合併によって、トヨタ自動車・日本生命保険は損害保険事業をどのように位置付けるか再考するに違いない。これを契機に損害保険事業により深く関わるか、それとも希薄化するか。

トヨタ自動車と日本生命保険という大株主の意向は、合併後の新社名に大きく関わる。

新社名は①現行と全く異なる、たとえばMS&AD損害保険のような社名か、②既存社名をくっつけたもの、たとえば三井住友あいおいニッセイ同和損害保険になる。大手損害保険会社は国内市場の縮小化を見据えて、積極的に海外進出を展開している。日本を代表する「Mitsui Sumitomo」という商号を捨てるのはもったいない。そうなると、新社名は三井住友あいおい損害保険か、三井住友ニッセイ損害保険あたりが妥当だと思うのだが、それがどっちに転ぶのかは、トヨタ自動車と日本生命保険という大株主が損害保険事業をどう考えているのかにかかっていると思うのだ。